您现在的位置: 首页 / 统计工作 / 通知通告

关于重新印发《抚顺市统计局行政执法“四张清单”(试行)》的通知

【信息来源:  信息时间:2025-12-18  阅读次数:】 【我要打印】 【关闭


县区统计局、局内各科室

《全国人民代表大会常务委员会关于修改<中华人民共和国统计法>的决定》已由中华人民共和国第十四届全国人民代表大会常务委员会第十一次会议通过,现对《抚顺市统计局行政执法“四张清单”(试行)》法定依据进行调整,重新印发给你们,请遵照执行。

 

附件:1.抚顺市统计局不予行政处罚事项清单(试行)

2.抚顺市统计局从轻行政处罚事项清单(试行)

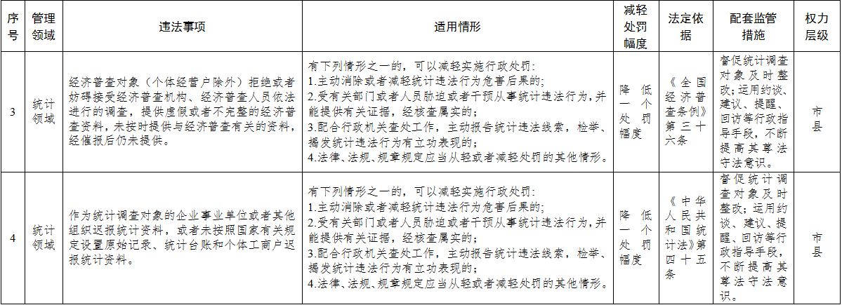
3.抚顺市统计局减轻行政处罚事项清单(试行)

4.抚顺市统计局不予实施行政强制措施清单(试行)

 

image.png

image.png


image.png

image.png


image.png

image.png


image.png




附件下载: